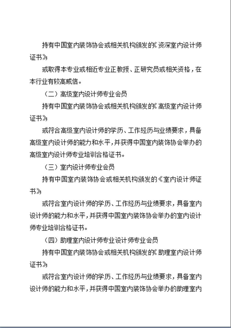
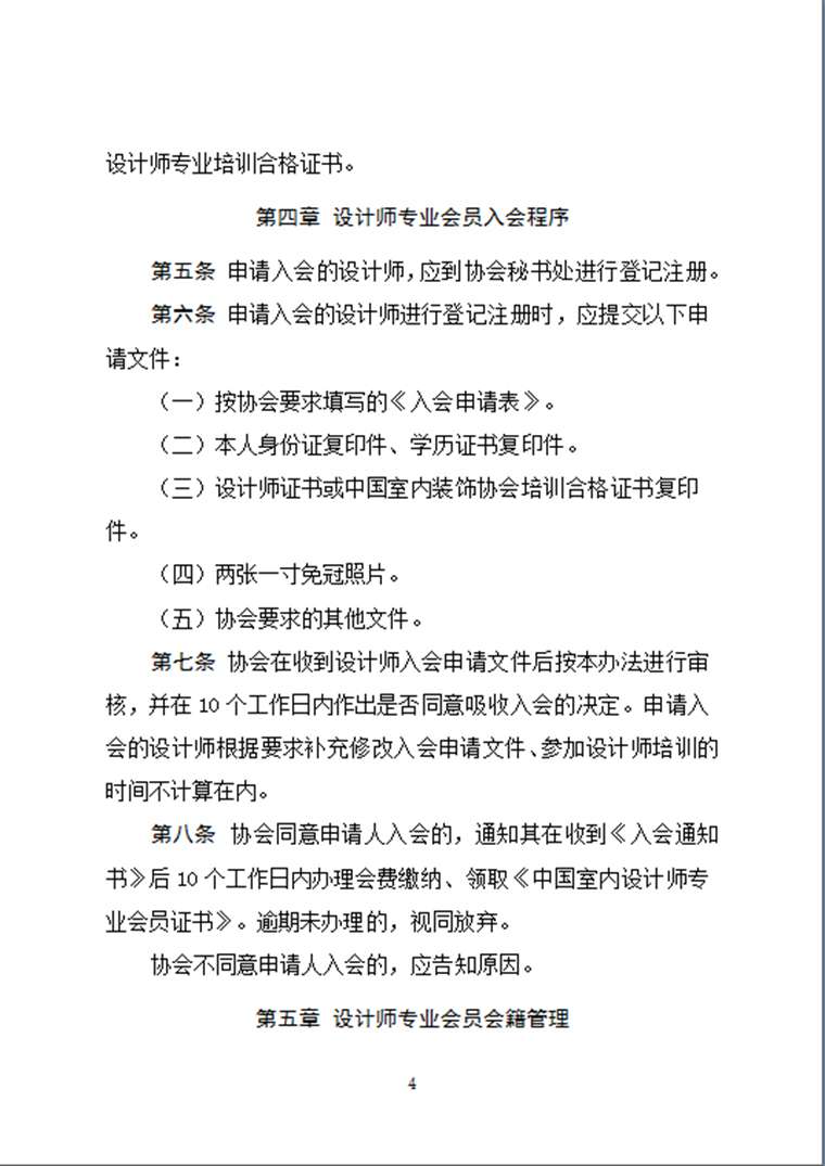
乐赢体赢十大足球官方

欢迎来到大连市室内装饰协会!
  • 联系我们

    CONTACT US

  • 大连市室内装饰协会

    电话:86-411-39651167

    传真:86-411-39651169

    地址:大连市中山区友好路158号

    友好大厦31楼

  • 关于印发《中国室内设计师专业会员管理办法》的通知
  • 来源:大连市室内装饰协会 作者:大连市室内装饰协会 发布时间:2016-03-22 09:10